行业新闻

AFIRM发布2019版限用物质清单

添加时间:2019-03-13 15:52:29

 

AFIRM发布2019版限用物质清单

 

近日,服装及鞋袜国际RSL管理(AFIRM)工作组发布了新版限用物质清单(RSL),此次是继2015年12月以来的第四次更新。AFIRM工作组成立于2004年,致力于减少在服装及鞋袜供应链中使用有害物质及有害物质对供应链的影响。《AFIRM RSL》为供应商提供建立化学品管理知识与流程的工具,为遵守AFIRM成员化学品限制规定奠定基础,提供产品测试的公共基础。

1. 增加了适用范围及适用范围产品示例

AFIRM RSL 的适用范围包括服装、鞋袜、配饰及设备。而产品中的电气和电子部件,由于对其有特殊的要求,所以不包含在当前 AFIRM RSL 适用范围内。并在表1中提供了AFIRM RSL 适用范围中的产品示例。

2. 增加了材料类型定义,并在表3中提供了材料示例

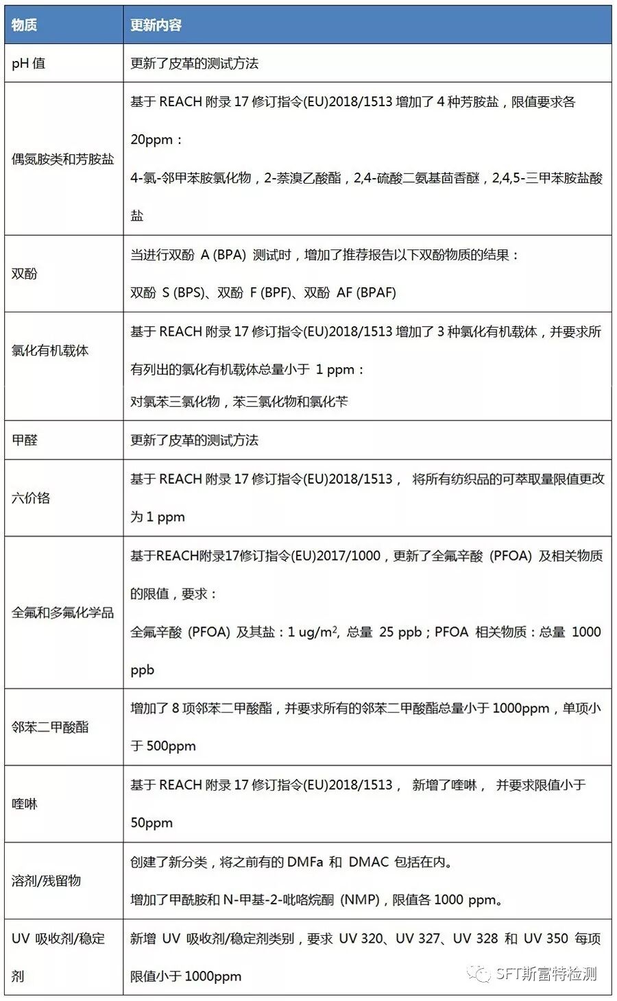
3. 限用物质清单更新如下:

来源:

服务热线

0769-23105888

邮 箱

sft@sft17025.com

关注
官方微信